Ülkemizde belirli alanları düzenlemek ve denetlemekle görevlendirilen kurum ve kurullara kendi alanlarında yapılacak finansal tablo denetimini düzenleme yetkisi kanunla verilmiştir. İlgili kurum ve kurullara verilen bu yetki neticesinde ülkemizde bağımsız denetim alanında parçalı bir yapı oluşmuştur. Bu durum, dağınık yapının giderilmesi ve kamu gözetimi alanındaki eksikliğin ortadan kaldırılması için yetkin bir otoritenin kurulması ihtiyacını doğurmuştur (1).
Kamu Gözetimi alanında uluslararası gelişmelerin gereği olarak yeni Türk Ticaret Kanunu uyarınca öngörülen bağımsız denetim alanını düzenlemek üzere 660 sayılı Kanun Hükmünde Kararname (KHK) ile 2 Kasım 2011 tarihinde kurulmuştur.
Başbakanlıkla ilişkili, idari özerkliğe sahip bir Üst Kuruldur.
KGK’nın temel amacı, yatırımcıların çıkarlarını ve denetim raporlarının doğru ve bağımsız olarak hazırlanmasına ilişkin kamu yararını korumak ile doğru, güvenilir ve karşılaştırılabilir finansal bilginin sunumunu sağlamaktır. Bu doğrultuda başta borsa şirketleri, bankalar, sigorta şirketleri olmak üzere belirlenen büyük ölçekli şirketlerin denetimlerini gözetmek ve izlemek için kurulmuştur.
KGK’nın görevleri aşağıdaki gibidir:
Bağımsız denetçiler ve bağımsız denetim kuruluşlarını yetkilendirmek. Bağımsız denetim alanında kamu gözetimi yapmak ve böylece bağımsız denetimde uygulama birliğini, gerekli güveni ve kaliteyi sağlamak.
Uluslararası Muhasebe Standartlarıyla uyumlu Türkiye Muhasebe Standartlarını (TMS) oluşturmak ve yayımlamak.
Uluslararası Denetim Standartlarıyla uyumlu Türkiye Denetim Standartlarını (TDS) oluşturmak ve yayımlamak.
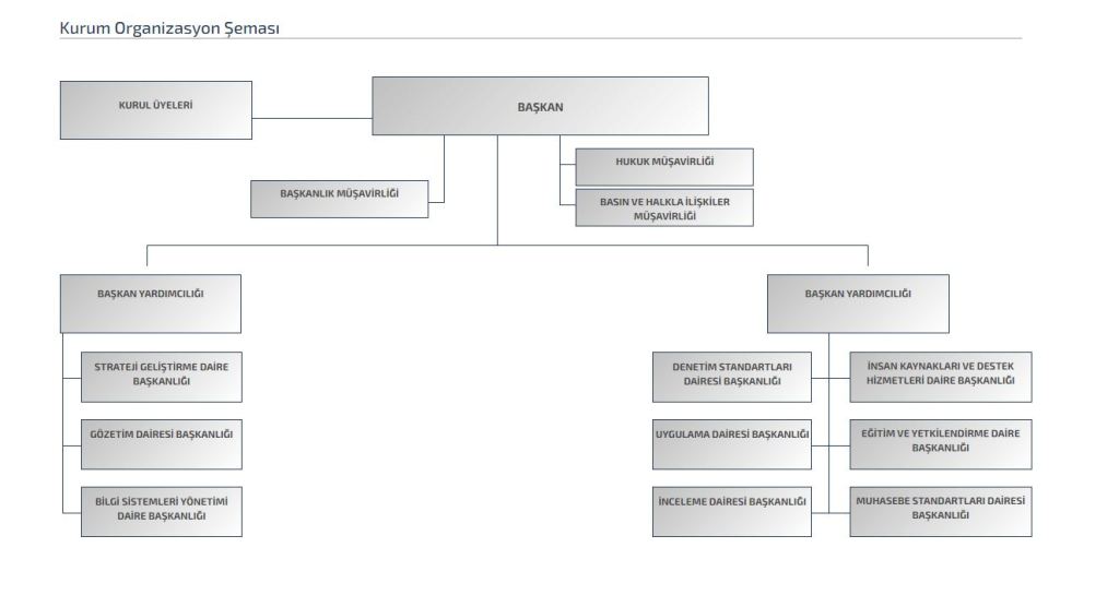
Kurumun 2022 itibariyle güncel teşkilat şeması aşağıda sunulmuştur:
Şekil: Kamu Gözetimi Kurumu Teşkilat Şeması (Organizasyon Yapısı (2022)

Kurumun (2018) teşkilat şeması (organizasyon yapısı) aşağıda sunulmuştur:
Şekil: Kamu Gözetimi Kurumu Teşkilat Şeması (Organizasyon Yapısı (2018)

Hasan AYKIN
vergidosyasi.com
06.11.2017
Güncelleme 31.08.2019
KAYNAKLAR:
(1) Kamu Gözetimi Kurumu, Faaliyet Raporu 2016, s. 14. http://www.kgk.gov.tr/Portalv2Uploads/files/DynamicContentFiles/YillikFaaliyetRaporlari/KGK_Faaliyet_Raporu_2016.pdf
(2) http://www.kgk.gov.tr/OrganizationSchema

