Bankacılık Kanunu’nun 62’nci maddesi gereğince; bankalar nezdindeki mevduat, katılım fonu, emanet ve alacaklardan hak sahibinin en son talebi, işlemi, herhangi bir yazılı talimatı tarihinden başlayarak on yıl içinde aranmayanlar zamanaşımına uğrar.
Zamanaşımına uğrayan her türlü mevduat, katılım fonu, emanet ve alacaklar banka tarafından hak sahibine ulaşılamaması halinde, yapılacak ilanı müteakiben Tasarruf Mevduatı Sigorda Fonuna gelir kaydedilir.
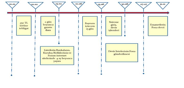
Zamanaşımı Süreci
Bankalar her yıl Ocak ayı sonuna kadar, bir önceki yıl itibarıyla zamanaşımına uğrayan ve tutarı 250 Türk Lirası ve üzerindeki her türlü mevduat, katılım fonu, emanet ve alacakların hak sahiplerini, “başvuruda bulunmadıkları takdirde hesaplarının Tasarruf Mevduatı Sigorta Fonu’na (TMSF) devredileceği” hususunda iadeli taahhütlü mektupla uyarmak zorundadırlar.
İlgili yıl itibarıyla TMSF’ye devredilecek olan zamanaşımına uğrayan her türlü mevduat, katılım fonu, emanet ve alacakların listesi, Şubat ayının başından Mayıs ayı sonuna kadar dört ay müddetle bankaların kendi internet sitelerinde, ayrıca eş zamanlı olarak TMSF, Türkiye Bankalar Birliği ve Türkiye Katılım Bankaları Birliği internet sitelerinde ilan edilir. Bankalar ayrıca, söz konusu listelerin kendi internet sitelerinde ilan edildiği hususunu, Şubat ayının onbeşinci gününe kadar ülke genelinde yayım yapan ve ilan talebi tarihinde Basın İlan Kurumu listelerindeki tirajı en yüksek ilk beş gazeteden ikisinde Basın İlan Kurumu aracılığıyla iki gün süreyle ilan ederler.
Bankalar tarafından adına mektup gönderilenlerin veya Şubat ayının ilk haftası ile Mayıs ayının son haftası arasında internetten yapılan sorgulamalarda adına kayıtlı hesaba rastlayanların, 15 Hazirandan önce ilgili bankaya müracaat ederek zamanaşımını kesecek bir işlem yapmaları gerekmektedir.
Aksi takdirde yapılan ilanları müteakip 15 Haziran tarihine kadar hak sahipleri tarafından aranmayan zamanaşımına uğramış her türlü mevduat, katılım fonu, emanet ve alacaklar Fona gelir kaydedilmekte olup, Fona devredilerek gelir kaydedilen mevduat, katılım fonu, emanet ve alacakların hak sahiplerine iadesi mümkün bulunmamaktadır.
Bankadaki para ve diğer değerlerin zamanaşımına uğrama süreci:

Kaynak: TMSF.org.tr

Yazımıza ilişkin görüş, eleştiri ve katkılarınızı lütfen bize bildiriniz.