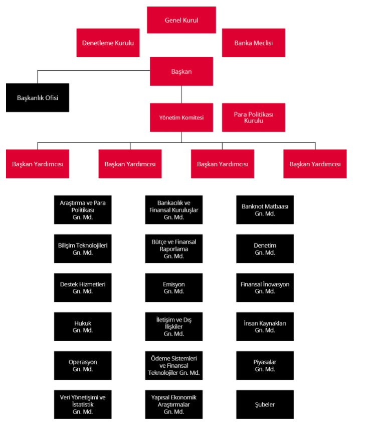
Türkiye Cumhuriyet Merkez Bankasının Organizasyon Şeması 2021

BU YAZIYI PAYLAŞABİLİRSİNİZ.
- Facebook üzerinde paylaş (Yeni pencerede açılır) Facebook
- X'te paylaş (Yeni pencerede açılır) X
- LinkedIn'de paylaş (Yeni pencerede açılır) LinkedIn
- WhatsApp'ta paylaş (Yeni pencerede açılır) WhatsApp
- Pinterest'te paylaş (Yeni pencerede açılır) Pinterest
- Arkadaşınıza e-posta ile bağlantı gönderin (Yeni pencerede açılır) E-posta
- Yazdır (Yeni pencerede açılır) Yazdır
- Daha fazla

Yazımıza ilişkin görüş, eleştiri ve katkılarınızı lütfen bize bildiriniz.